Parkinson’s disease (PD) is a progressive neurodegenerative disorder characterized by the selective loss of dopaminergic neurons in the midbrain. Despite extensive research, translating preclinical findings into effective therapies remains challenging due to the limited predictive value of conventional models.
Progress in Parkinson’s disease drug development is constrained by limitations in existing experimental models, which reduce their translational relevance and regulatory confidence.
To address these challenges, Lambda Biologics has developed an integrated Parkinson’s disease modeling approach based on human midbrain organoids. This model offers clear advantages over traditional systems by better reflecting human-specific disease biology.


We develop human Parkinson’s disease organoid models using two complementary approaches:
– Genetically engineered organoids, created by editing key Parkinson’s-related genes such as LRRK2 or SNCA.
– Patient-derived organoids, generated from iPSCs to capture patient-specific disease features.
These models enable the study of dopaminergic neuron degeneration and support translational drug discovery in a human-relevant context.
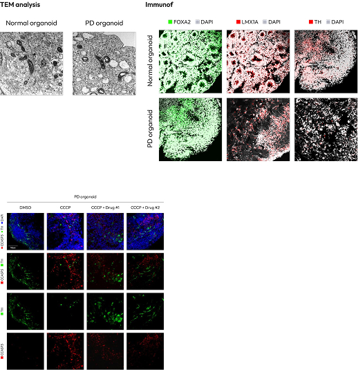
Parkinson’s disease is characterized by the progressive loss of dopamine-producing neurons, driven in part by mitochondrial dysfunction. In our model, mitochondrial stress leads to impaired energy production, increased oxidative damage, and activation of cell death pathways.
Upon treatment with the mitochondrial toxin CCCP, Parkinson’s disease organoids showed:
Reduced tyrosine hydroxylase (TH) expression, indicating dopaminergic neuron loss
Increased cleaved caspase-3 (cCasp3) expression, indicating elevated apoptosis
These results confirm the critical role of mitochondrial dysfunction in dopaminergic neuron degeneration and demonstrate the utility of our organoid platform for studying Parkinson’s disease mechanisms and evaluating therapeutic strategies.

This compound selectively binds to superoxide, a major marker of oxidative stress produced in the mitochondria. After CCCP treatment, the expression of MitoSOX was increased, indicating an elevation in mitochondrial oxidative stress. This supports the notion that mitochondrial dysfunction plays a critical role in Parkinson’s disease.

